결제 상태 전환 관리와 재시도 로직을 통한 결제 복구 시스템 구축
실행 환경: Java 21, Spring Boot 3.3.3
최초 구상했던 결제 로직은 결제 정보 검증을 통해 안전한 결제 연동 시스템을 목표로 하였지만, 예상치 못한 에러에 대한 처리 로직이 미흡했다.
그로 인해 특수한 상황에서 사용자가 신뢰성을 느끼기 어려울 것으로 판단되어 결제 시스템에 대한 설계 및 구현을 다시 진행하게 되었다.
문제를 해결하기 위한 방법을 찾던 중 가상 면접 사례로 배우는 대규모 시스템 설계 기초 중 결제 시스템 파트를 통해 결제 시스템에 대한 도메인 지식과 안전한 결제 처리를 위한 해결 방법을 찾을 수 있었고, 이를 바탕으로 더 나은 결제 시스템을 설계하고자 했다.
책에서는 결제 서비스/결제 실행 서비스/원장 서비스/지갑 서비스로 분리된 구조를 제시했는데, 현 프로젝트에서는 결제 서비스와 결제 실행 서비스를 하나로 통합하여 구현하였다.
또한, 이번 개선 작업에서는 결제 서비스와 그 안에서 발생하는 문제들에 대해서 다뤘으며, 원장 서비스와 지갑 서비스에 대한 부분과 시스템에 주는 이점은 다음 단계에서 다루고자 한다.
기존 프로젝트 문제점
Section titled “기존 프로젝트 문제점”기존 결제 시스템 구현에서 발생할 수 있던 문제점은 다음과 같았다.
- 결제 승인 중 발생한 에러에 대한 명확한 처리 부재
- 기존 코드에선 모든 에러에 대해 결제 실패로 처리하고 있었음
- 그 중 재시도를 통해 해결될 수 있는 에러도 실패로 간주
- API 지연으로 인한 결제 처리 오류
- 토스 측에 결제 승인 요청을 보낸 후 응답이 지연되어 타임아웃 발생 가능성 존재
- 서버 측에서는 지연으로 인해 실패 처리되었으나, 실제로는 토스 측에서 승인 완료하여 금액만 빠져나갈 수 있음
- 결제 승인 요청 중 서버 중단
- 결제 승인 요청이 토스 결제 서비스까지 전달되어 실제 결제가 완료되었으나, 서버가 중단되면서 결과를 반환하지 못함
- 이로 인해 결제는 이미 이루어져 금액이 빠져나갔음에도 불구하고, 시스템에서는 결제가 완료되지 않은 상태로 남아있을 수 있음
이러한 문제들을 해결하기 위해 크게 아래 네 가지 방법들을 도입하였다.
- 재시도 가능/불가능 에러 구분
- 재시도 로직 구현
- 결제 상태 전환 관리
- 멱등키 사용
1. 재시도 가능/불가능 에러 구분
Section titled “1. 재시도 가능/불가능 에러 구분”기존 코드에서는 어떤 에러가 발생하든지 동일하게 실패 처리했지만, 에러를 크게 두 가지 유형으로 구분하였다.
- 재시도 가능한 에러: 일시적인 네트워크 문제 / 외부 서비스 장애 / API 타임아웃과 같이 일정 시간 후 재 시도를 통해 해결될 수도 있는 에러
- 재시도 불가능한 에러: 잘못된 요청, 상품 재고 부족 등으로 인해 재시도가 불가능한 근본적인 문제
2. 재시도 로직 구현
Section titled “2. 재시도 로직 구현”위에서 구분 된 재시도 가능한 에러에 대해, 일정 횟수까지만큼 재시도 처리하는 스케줄러를 구현하여 결제 성공으로 이어질 수 있도록 하였다.
- 재시도 가능한 특정 결제 상태인 결제 요청에 대해 결제 재시도 요청
- 재시도가 너무 많아져 시스템에 부하가 걸리는 것을 방지하기 위해 재시도 횟수 제한
3. 결제 상태 전환 관리
Section titled “3. 결제 상태 전환 관리”기존 프로젝트에서는 시작 -> 진행 -> 완료/실패 -> 결제 취소로 순차적으로만 관리되었으나, 재시도 처리를 위한 디테일한 상태 관리가 필요했다.

- READY: checkout 으로 인해 최초 생성된 결제 상태
- IN_PROGRESS: 결제 승인 요청 처리 시작한 상태
- DONE: 결제가 성공적으로 완료된 상태
- FAILED: 결제 실패한 상태
- CANCEL: 결제가 취소된 상태
- UNKNOWN: 에러가 발생하였으나, 재시도를 통해 해결 가능성이 있는 상태
개선된 상태 다이어그램에서는 UNKNOWN 상태를 도입하여, 모든 에러를 바로 실패 처리하지 않고 재시도를 통해 결제 성공으로 이어질 수 있도록 하였다.
4. 멱등키 사용
Section titled “4. 멱등키 사용”이미 성공한 결제일 수 있지만, 알 수 없는 상태에 대한 결제 재시도로 인해 동일한 결제가 여러 번 이루어질 수 있다.
특히 재시도 로직이 도입되는 만큼, 멱등키를 이용하여 중복 결제를 방지하여 정확히 한 번만 결제 금액이 빠져나가도록 해야 했다.
- 멱등키 생성: 각 결제 요청 시 고유한 멱등키를 DB에 저장하고, 같은 결제에 대해 다시 요청하면 해당 키로 중복 결제 방지
- 재시도 시 동일 결과 보장: 이미 토스 측에 성공한 결제더라도, 같은 키를 통해 중복 결제 방지
결과적으로, 이러한 네 가지 해결 방안을 통해 기존 프로젝트에서 발생하던 문제들을 다음과 같이 해결할 수 있었다.
1. 결제 승인 중 발생한 에러에 대한 명확한 처리 부재
Section titled “1. 결제 승인 중 발생한 에러에 대한 명확한 처리 부재”모든 에러를 동일하게 처리하여 결제가 실패로 처리하던 부분을 재시도 가능한 에러와 불가능한 에러로 명확하게 구분하여 각각에 맞는 처리를 적용할 수 있게 되었다.
- 재시도 가능 에러: 재시도 로직을 통해 성공으로 처리
- 재시도 불가능한 에러: 근본적인 문제로 인한 에러는 즉시 결제 실패로 처리하여, 사용자에게 정확한 정보 전달
2. API 지연으로 인한 실패
Section titled “2. API 지연으로 인한 실패”API 응답 지연 시에는 결제를 UNKNOWN 상태로 변경하여, 재시도를 통해 최종적으로 결제 성공으로 이어질 수 있도록 처리할 수 있게 되었다.
- 응답 지연 시 재시도 처리: 토스 측 응답 지연으로 결제가 실패 처리되는 경우, 즉시 실패로 간주하지 않고 재시도할 수 있도록 함
- 중복 결제 방지: 이미 성공했으나 토스측에 결과만 못 받은 경우에도, 멱등키를 사용하여 중복해서 결제되지 않도록 함
3. 결제 승인 요청 중 서버가 중단되는 경우
Section titled “3. 결제 승인 요청 중 서버가 중단되는 경우”서버 중단으로 인해 결제가 제대로 처리되지 못하거나 중복 결제가 발생할 수 있었으나, 재시도를 통해 올바른 결제 처리를 보장할 수 있게 되었다.
- 서버 중단 시 복구:
IN_PROGRESS상태로 남아있는 결제들에 대해 결제 요청을 다시 시도 - 중복 결제 방지: (토스 측에 요청을 보냈으나 반환되기 전에 서버가 중단 된 경우)성공한 결제에 대해 중복 결제 방지를 위해 멱등키 사용
앞서 설명한 문제들을 해결하기 위해 도입한 네 가지 개선 방안에 대한 실제 구체적인 구현 방법과 코드를 살펴보자.
1. 재시도 가능/불가능 에러 구분 + 3. 결제 상태 전환 관리
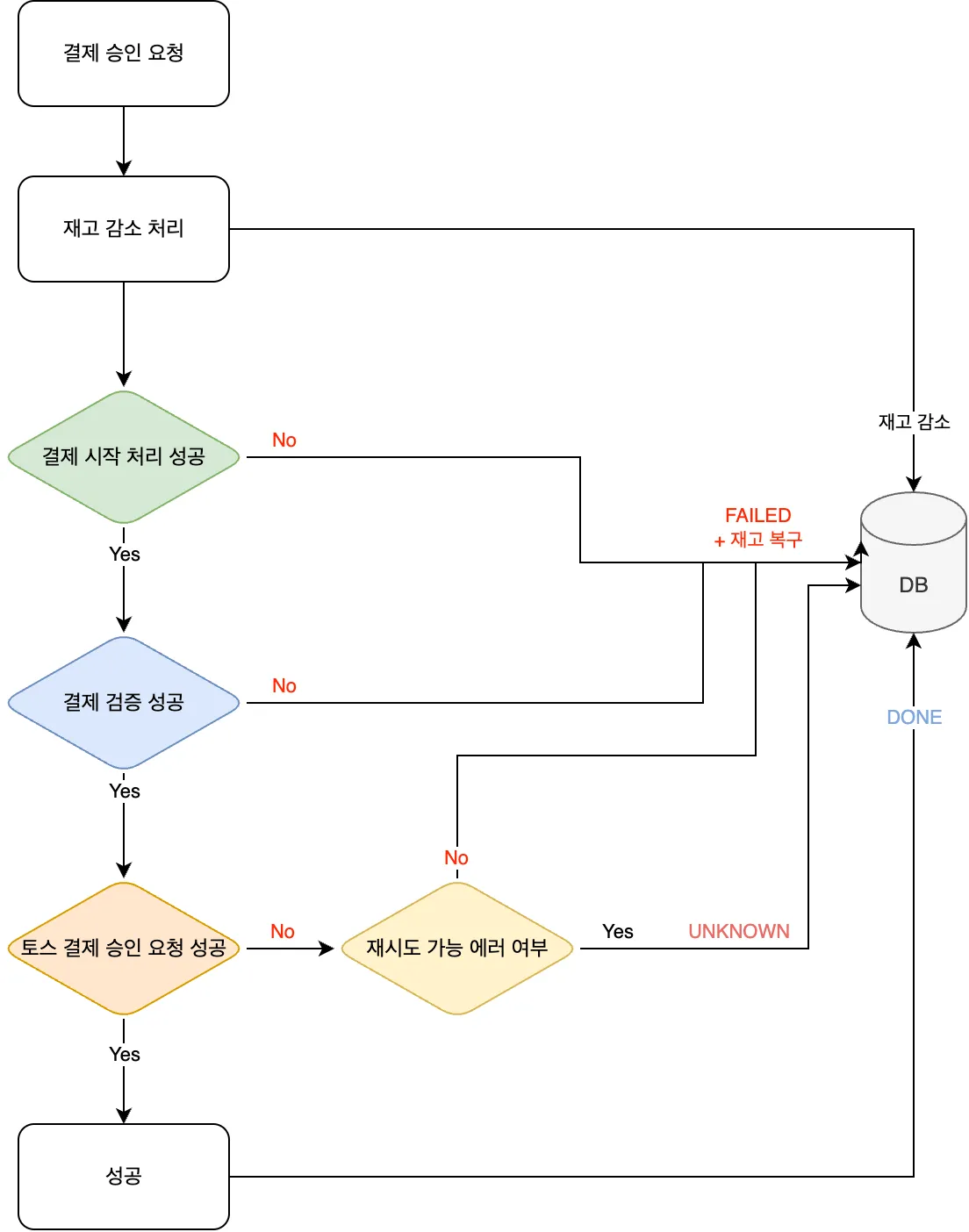
Section titled “1. 재시도 가능/불가능 에러 구분 + 3. 결제 상태 전환 관리”결제 승인 과정에서 발생하는 다양한 에러에 따라 시스템은 다음과 같이 처리하도록 구현하였다.

이러한 에러 상태를 구분하기 위해, 먼저 토스 측에서 발생하는 에러 코드를 명확히 정의할 필요가 있었다.
- 토스 측에서 발생하는 모든 에러 코드에 대해 Enum으로 정의
- 해당 에러 코드에 대해 성공 / 재시도 가능 여부 판단 메서드 구현
그 외에 추가적으로 타임아웃 관련 에러 코드를 추가해 재시도 가능한 에러로 처리하였다.
@Getter@RequiredArgsConstructorpublic enum TossPaymentErrorCode {
ALREADY_PROCESSED_PAYMENT(400, "이미 처리된 결제 입니다."), // ...
UNKNOWN_PAYMENT_ERROR(500, "결제에 실패했어요. 같은 문제가 반복된다면 은행이나 카드사로 문의해주세요."), UNKNOWN(500, "알 수 없는 에러입니다."), NETWORK_ERROR(500, "네트워크 오류가 발생했습니다. 잠시 후 다시 시도해주세요."); // 타임아웃 처리를 위한 별도로 추가한 에러
//...
public boolean isSuccess() { return this == ALREADY_PROCESSED_PAYMENT; }
public boolean isRetryableError() { return switch (this) { case PROVIDER_ERROR, FAILED_PAYMENT_INTERNAL_SYSTEM_PROCESSING, FAILED_INTERNAL_SYSTEM_PROCESSING, UNKNOWN_PAYMENT_ERROR, UNKNOWN, NETWORK_ERROR -> true; default -> false; }; }
public boolean isFailure() { return !isSuccess() && !isRetryableError(); }}위 클래스를 통해 토스 결제 결과가 성공인지, 재시도 가능한 에러인지, 실패인지를 판단할 수 있도록 구현하였고, 호출한 곳에서 해당 결과에 따라 성공 객체 혹은 Checked Exception을 던지도록 하였다.
@Service@RequiredArgsConstructorpublic class PaymentProcessorUseCase {
// ...
public TossPaymentInfo confirmPaymentWithGateway(PaymentConfirmCommand paymentConfirmCommand) throws PaymentTossRetryableException, PaymentTossNonRetryableException {
// ... 토스 측에 결제 승인 요청 및 반환
PaymentConfirmResultStatus paymentConfirmResultStatus = tossPaymentInfo.getPaymentConfirmResultStatus();
// 상태에 따라 처리 return switch (paymentConfirmResultStatus) { // 1. 성공 case PaymentConfirmResultStatus.SUCCESS -> tossPaymentInfo; // 2. 재시도 가능한 에러 - Checked Exception case PaymentConfirmResultStatus.RETRYABLE_FAILURE -> throw PaymentTossRetryableException.of(PaymentErrorCode.TOSS_RETRYABLE_ERROR); // 3. 재시도 불가능한 에러 - Checked Exception case PaymentConfirmResultStatus.NON_RETRYABLE_FAILURE -> throw PaymentTossNonRetryableException.of(PaymentErrorCode.TOSS_NON_RETRYABLE_ERROR); }; }
// ...}호출한 메서드에서 해당 에러를 처리하도록 하였고(Checked Exception으로 이를 강제), 에러 핸들링은 다음과 같은 유형으로 나누어 처리하였다.
| 예외 상황 | 재시도 가능 | 결제 상태 처리 | 재고 처리 |
|---|---|---|---|
| 1. 재고 차감 중 오류 | X | 실패 처리 | 복구 불필요 |
| 2. 이미 처리된 결제에 대한 중복 요청 | X | 실패 처리 | 재고 복구 |
| 3. 외부 결제사의 일시적인 오류 | O | 알 수 없음 상태로 변경 | 재고 유지 |
| 4. 외부 결제사의 복구 불가능 오류 | X | 실패 처리 | 재고 복구 |
| 5. 결제 검증 또는 기타 시스템 오류 | X | 실패 처리 | 재고 복구 |
@Service@RequiredArgsConstructorpublic class PaymentConfirmServiceImpl implements PaymentConfirmService {
// ...
@Override public PaymentConfirmResult confirm(PaymentConfirmCommand paymentConfirmCommand) { // 1. 결제 이벤트 조회 PaymentEvent paymentEvent = paymentLoadUseCase.getPaymentEventByOrderId( paymentConfirmCommand.getOrderId() );
try { // 2. 재고 차감 - 재고 부족 에러 발생 가능 orderedProductUseCase.decreaseStockForOrders(paymentEvent.getPaymentOrderList()); } catch (PaymentOrderedProductStockException e) { // 에러 1: 재고 부족 에러 발생 handleStockFailure(paymentEvent); // FAIL 처리(재고 중 일어난 에러로, 감소가 일어나지 않았으므로 복구 필요 없음) throw PaymentTossConfirmException.of(PaymentErrorCode.ORDERED_PRODUCT_STOCK_NOT_ENOUGH); }
try { // 3. 결제 시작 처리 - 결제 시작 상태 검증 중 에러 발생 가능 paymentProcessorUseCase.executePayment(paymentEvent, paymentConfirmCommand.getPaymentKey());
// 4. 결제 검증 - 결제 검증 중 에러 발생 가능 // 5. 토스 결제 승인 요청 - 토스 측 재시도 가능/불가능한 에러 발생 가능 // 6. 결제 완료 처리 PaymentEvent completedPayment = processPayment(paymentEvent, paymentConfirmCommand);
// 7. 결제 완료 결과 반환 // ... } catch (PaymentStatusException e) { // 에러 2: 이미 요청이 진행 된 건에 대한 요청 handleNonRetryableFailure(paymentEvent); // FAIL 처리 + 재고 복구 throw e; } catch (PaymentTossRetryableException e) { // 에러 3: 토스 측 재시도 가능한 에러 발생 handleRetryableFailure(paymentEvent); // UNKNOWN 상태로 변경 + 재고 그대로 유지 throw PaymentTossConfirmException.of(PaymentErrorCode.TOSS_RETRYABLE_ERROR); } catch (PaymentTossNonRetryableException e) { // 에러 4: 토스 측 재시도 불가능한 에러 발생 handleNonRetryableFailure(paymentEvent); // FAIL 처리 + 재고 복구 throw PaymentTossConfirmException.of(PaymentErrorCode.TOSS_NON_RETRYABLE_ERROR); } catch (Exception e) { // 에러5: 결제 검증 중 에러 등 기타 에러 발생 handleUnknownException(paymentEvent); // FAIL 처리 + 재고 복구 throw e; } }
// ...}2. 재시도 로직 구현
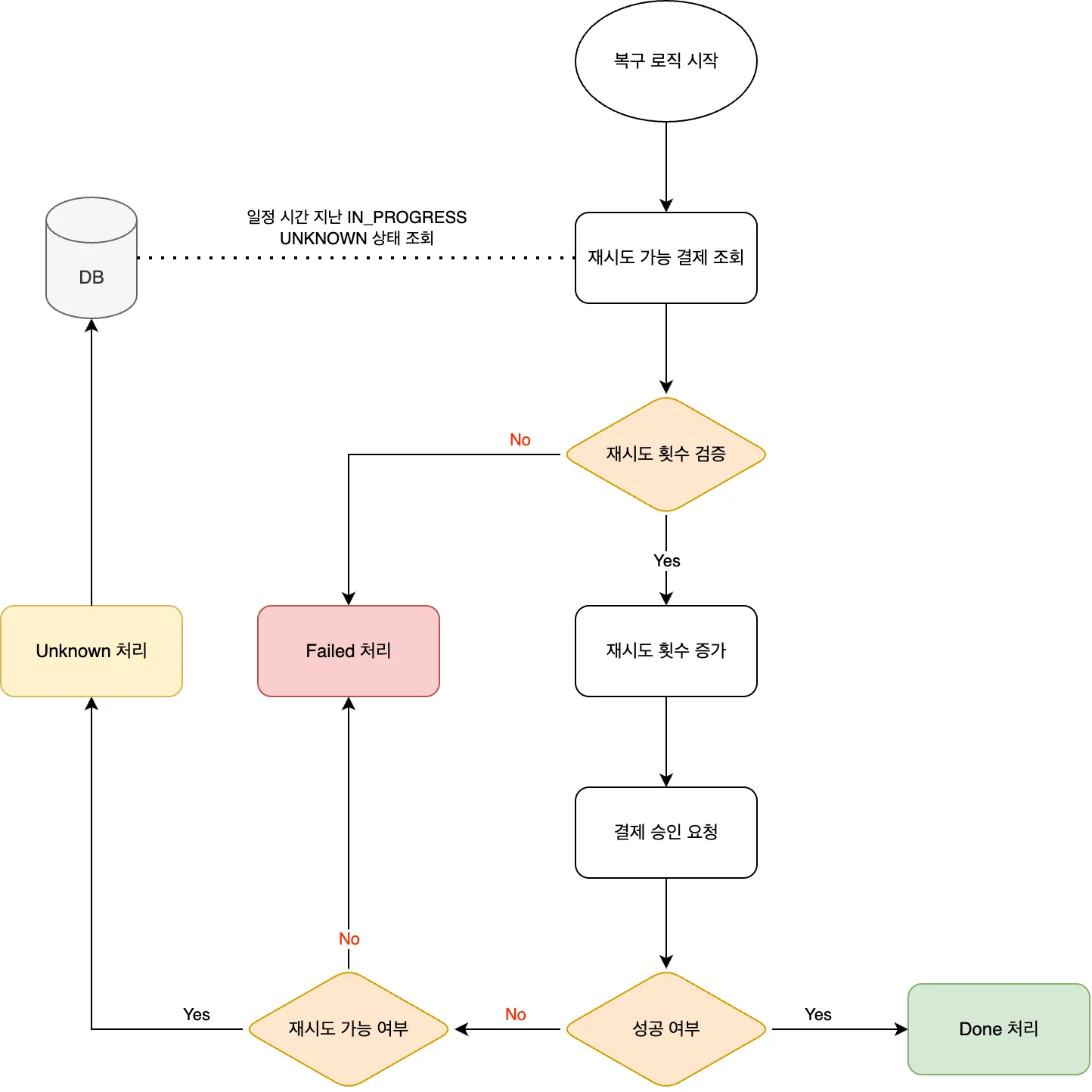
Section titled “2. 재시도 로직 구현”위 구현 사항으로 처리 된 재시도 가능으로 구분 된 에러에 대해, 재시도 로직을 구현하여 두 가지 상태에 대해 결제 성공으로 이어질 수 있도록 구현하였다.
- UNKNOWN: 토스 측 재시도 가능 에러 혹은 타임아웃으로 인해 결제 결과를 받지 못한 상태
- IN_PROGRESS: 결제 승인 시작 처리는 했지만 아직 결과를 받지 못한 상태
이 두 가지 상태를 기반으로 재시도 가능한 결제를 주기적으로 조회하여 재시도 처리를 수행하여, 결제를 성공으로 마무리하거나, 실패로 처리하도록 구현하였다.
@Service@RequiredArgsConstructorpublic class PaymentRecoverServiceImpl implements PaymentRecoverService {
// 1. 재시도 가능한 결제 이벤트 조회 후 아래 로직 수행 private void processRetryablePaymentEvent(PaymentEvent retryablePaymentEvent) { try { // 2. 재시도 가능 여부 횟수 검증 - 재시도 불가능 에러 발생 가능 if (!retryablePaymentEvent.isRetryable(localDateTimeProvider.now())) { throw PaymentRetryableValidateException.of(PaymentErrorCode.RETRYABLE_VALIDATION_ERROR); }
// 3. 재시도 횟수 증가 paymentProcessorUseCase.increaseRetryCount(retryablePaymentEvent);
// ...
// 4. 토스 결제 승인 요청 재시도 후 완료 처리 - 토스 측 재시도 가능/불가능한 에러 발생 가능 TossPaymentInfo tossPaymentInfo = paymentProcessorUseCase.confirmPaymentWithGateway( paymentConfirmCommand ); paymentProcessorUseCase.markPaymentAsDone( retryablePaymentEvent, tossPaymentInfo.getPaymentDetails().getApprovedAt() ); } catch (PaymentRetryableValidateException // 에러 1: 재시도 불가능한 상태 에러 발생 | PaymentTossNonRetryableException e) { // 에러 2: 토스 측 재시도 불가능한 에러 발생 handleNonRetryableFailure(retryablePaymentEvent); // FAIL 처리 + 재고 복구 } catch (PaymentTossRetryableException e) { // 에러 3: 토스 측 재시도 가능한 에러 발생 handleRetryableFailure(retryablePaymentEvent); // UNKNOWN 상태로 변경 } }
// ...}재시도 검증 후, 기존 결제 승인 요청과 같이 토스 측에 재시도 요청을 보내도록 처리하였으며, 다음과 같이 구분하여 처리하였다.

- 성공: 재시도 성공 후 결제 완료 처리(이미 재고가 차감되어 있으므로, 재고 감소나 복구는 필요 없음)
- 토스 측 재시도 불가능한 에러: 해당 결제에 대해 실패 처리 + 재고 복구
- 토스 측 재시도 가능 에러: UNKNOWN 상태로 변경
- 재시도 횟수 초과: 해당 결제에 대해 실패 처리 + 재고 복구
재시도 횟수 초과 에러로, 계속 해서 UNKNOWN 상태로 유지되더라도, 일정 횟수 이상 재시도를 했을 때 결제 실패로 처리하여 무한히 재시도하는 것을 방지하였다.
4. 멱등키 사용
Section titled “4. 멱등키 사용”결제 처리 중 서버의 장애나 네트워크 문제로 동일한 결제 요청이 중복될 가능성이 존재하고, 해당 결제들에 대한 복구 로직이 실행되기 때문에 중복 결제를 방지하기 위해 멱등키를 도입하였다.
- 이번 프로젝트에서는 결제 이벤트 생성 시 만들어지는 고유한
orderId를 멱등키로 사용 - UUID를 사용하여 고유한 키임을 보장
이렇게 생성 된 멱등키는 토스 결제 서비스로 요청을 보낼 때 HTTP 헤더에 포함되어 전송하여, 동일한 결제 요청에도 중복 결제를 막고 성공적인 결제 처리를 보장할 수 있었다.
이번 결제 시스템 개선을 통해 기존 구현에서 발생했던 주요 문제점들을 해결할 수 있었다.
| 항목 | 기존 시스템 문제점 | 개선된 시스템 해결 방안 |
|---|---|---|
| 에러 처리 | 모든 에러를 동일하게 결제 실패로 처리 | 재시도 가능/불가능 에러로 구분하여 각각에 맞는 처리 도입 |
| API 응답 지연 | 응답 지연 시 결제 실패로 처리 | UNKNOWN 상태로 관리하고 재시도를 통해 최종적으로 성공 처리 |
| 결제 도중 서버 중단 | 서버 중단으로 결제 완료 여부를 알 수 없고, 중복 결제 발생 가능성 존재 | 멱등키를 사용하여 중복 결제 방지 및 재시도 로직을 통한 결제 완료 처리 |
이번 결제 시스템 개선을 통해 재시도 가능한 에러와 불가능한 에러를 구분하고, 멱등키를 통해 중복 결제를 방지하며, 재시도 로직을 도입하여 결제의 안정성과 유연성을 크게 향상시킬 수 있었다.
이를 통해 결제를 복구할 수 있는 시스템을 구현하였으며, 결제 처리의 신뢰성을 높일 수 있었다.
한계점 및 추가 개선 사항
Section titled “한계점 및 추가 개선 사항”그러나 정확한 상태 변경 이력 추적과 원장 및 지갑 관리 시스템의 부재로 인해 결제 내역의 투명성 및 결제 상태 추적이 어려운 한계점이 존재한다.
이를 보완하기 위한 추가적인 개선이 이루어진다면, 결제 시스템의 완성도를 더욱 높일 수 있을 것으로 기대된다.
정확한 상태 변경 이력 추적 부족 -> 결제 이력 저장으로 해결
Section titled “정확한 상태 변경 이력 추적 부족 -> 결제 이력 저장으로 해결”결제 상태가 변경될 때마다 상태 변경 이력을 추적하고, 상태 변경에 따른 추가적인 로그를 남기지 않아 추후 에러에 대한 추적이 어려울 수 있음
원장 및 지갑 관리 시스템 부재
Section titled “원장 및 지갑 관리 시스템 부재”책에서 제시한 것처럼 원장/지갑 관리 기능이 포함되지 않아 결제 내역과 잔액 간의 정확한 일치 여부를 추적할 수 없음